Application
Home > Application > Induction heating > Induction heating
Induction heating
Xiner 2018-12-03 Loading...
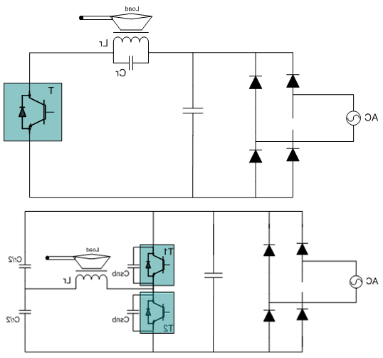
Induction heating mainly uses the principle of electromagnetic induction. When a current passes through a coil to generate an alternating magnetic field, it is repeatedly cut and changed inside an iron pot, a pipe, etc., so that a ring current (eddy current) is generated, so that the iron vessel itself is heated. This kind of vibration heating method can reduce the intermediate part of heat transfer and greatly improve the heating efficiency. Common applications using electromagnetic induction heating are: induction cooker, electric tea stove, IH rice cooker, industrial heating applications.

Share
Return
Previous:None data
Next:None data
Related applications
上海建设公司 | 北京金属制品 | 北京门窗技术 | 上海机电物流技术工程 | 密析尔氧气分析仪 |